Überblick
Der MC1-MK-4GB wurde für die Anforderungen eines 24/7-Betriebs gebaut und ist die erschwinglichste, dedizierte Master Control-Lösung. Sie bietet einen Audio- und Videoprogramm-Mix sowie 4 Keyer und animierte Logoausspielung. Das mitgelieferte DVE ermöglicht reibungslose Squeezebacks mit flexiblen Layern. Die intuitive DashBoard-Bedienung ermöglicht einen einfachen Übergang und bringt die Bediener schnell auf den neuesten Stand.
nach Oben
Integrieren Sie den MC1 mit dem von Ihnen gewählten Automatisierungssystem, Router und Grafiksystem mit einer Vielzahl von Steuerungs- und Medienübertragungsprotokollen.
MC1-MK-4GB wird in das robuste openGear®-Gehäuse eingebaut. Einfache Skalierungslösungen ermöglichen zusätzliche openGear®-Karten; fügen Sie einen zusätzlichen Kanal durch Hinzufügen eines zweiten MC1-MK-4GB hinzu oder fügen Sie eine Vielzahl zusätzlicher Funktionen wie Loudness Processing, Dolby™ Encoding und Nielsen Watermarking hinzu.
Der legendäre, lebenslange Ross-Support und die 5-Jahres-Garantie machen MC1 zu einem ausgezeichneten Preis-Leistungs-Verhältnis.
Funktionen
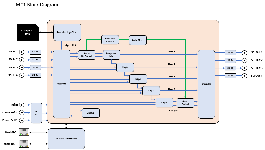
Video-Funktionen
nach Oben
- SD (480i / 576i), HD (720p / 1080i) und 3G-SDI-Videoformate (1080p)
- Hintergrund A/B-Mix
- 4 Keyer
- 1 Externer Schlüssel/Fülleingabe
- 4 Generatoren für animierte Logos
- DVE-Pressureback
- Fade to Black
Audio-Funktionen
- Audio-Zuführung
- Audio-Verstärkung / Invertierung
- Audio-Downmix
Integration
- Rosslinq-Schnittstelle zu XPression LiveCG
- EAS-Text-Binden
- NK-, Ultrix- und 3rd-Party-Router-Unterstützung
- Automatisierungsunterstützung über Presmaster-Protokoll
- RossTalk
- GPI
- DashBoard-Steuerung
- Optionales Bedienfeld
Zuverlässigkeit
- Integriertes Überbrückungsrelais
- Bis zu 5 Kanäle in einem openGear-Rahmen
- 5 Jahre Garantie
Bestellinformationen
Ein typisches Standard-System benötigt:
- 1x NK-IPS NK-Netzwerk IP-Konfigurationsgerät
- 1x MC1-MK A/V-Mischpult Keyer
- 1x OGX-FR openGear® Frame mit Netzwerksteuerung
- DashBoard-Steuerungssoftware
| MC1-164 | 3G / HD / SD 16 Input Master Control |
|---|---|
| MC1-16 | 3G / HD / SD 16 Input Master Control with 12 Aux Buses |
| MC1-32 | 3G / HD / SD 32 Input Master Control (Configurable to 72) |
| MC1-64 | 3G / HD / SD 64 Input Master Control (Configurable to 72) |
| MC1-128 | 3G / HD / SD 128 Input Master Control (Configurable to 144) |
Optionen
| System Options | Details |
|---|---|
| MC1-MK-4GB-R2 | Additional Multi-Channel or Backup MC1-MK A/V Mixer Keyer with Rear Module |
| OGX-FR-CN | openGear® 20 Slot Frame with Network Control |
| PS-OGX | Redundant Power Supply for OGX-FR Frame |
| MC1-EAS-C | 4 Channel Analog audio Emergency Alert Interface |
| MC1-EAS-A | 8 Channel Digital AES audio Emergency Alert Interface |
| MC1-PortEx | Comtrol Network Port Expander Interface (Required for EAS support) |
| MC1 Control Options | Details |
|---|---|
| DB-TURNKEY-CLIENT | DashBoard Client 23” Touchscreen All-in-One PC with Window OS |
| MC1-PANEL-16 | MC1 Control Panel w/ 16 Source Buttons |
| Router Control Options | Details |
|---|---|
| RCP-NK1 | 40 LED Illuminated Button Local / Remote Control Panel |
Professional Services
| Commissioning* | Details |
|---|---|
| MC1-COM-1ST | Onsite Commissioning, 1st Day |
| MC1-COM-ADD | Onsite Commissioning, Additional Day |
| MC1-COM-REM | Remote Commissioning |
* Die Inbetriebnahmepakete richten sich nach Größe und Umfang der Installation und der beteiligten Komponenten.
nach Oben
Mehr Informationen:
Rufen Sie uns an:
oder



