Überblick
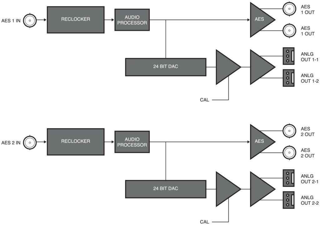
Der DAC-8418-A Dual-AES-zu-Quad-Analog-Audiokonverter ist ein modulares Produkt in Broadcast-Qualität, das zur Umwandlung von 2 unsymmetrischen digitalen AES-Audiosignalen in 4 analoge Audiokanäle verwendet wird. Der DAC-8418-A unterstützt Audio-Abtastfrequenzen von 32kHz bis 96kHz.
nach Oben
Der DAC-8418-A verfügt außerdem über eine interne Audioverarbeitung mit unabhängiger Kanalverstärkung, Master-Stereoverstärkung, Summe (Mono) und Auswahl nur links oder rechts.
Er wandelt die 2 eingehenden digitalen AES / EBU-Audiosignale mittels 24-Bit-Konvertierungstechnologie in 2 analoge Stereo-Audiosignale um. Dank Kabelentzerrung und Reclocking-Techniken kann der DAC-8418-A die eingehenden digitalen Audiosignale zuverlässig wiederherstellen. Der DAC-8418-A bietet 2 analoge Ausgänge für jeden AES / EBU-Eingang und 2 relockte Kopien von jedem AES / EBU-Eingang.
Funktionen
- 4-Kanal-Audiokonvertierung bei gleichzeitiger Bereitstellung von AES/EBU-Signalverteilung
- Kabelentzerrung und Datenwiederholung bei den eingehenden AES-/EBU-Signalen
- Unterstützt Audio-Abtastfrequenzen von 32kHz bis 96kHz
- Interne Audiosignalverarbeitung
- 24-Bit-Technologie bietet höchste Qualität bei der Signalumwandlung
- 2 wiederverriegelte Ausgabekopien von jedem AES / EBU-Eingang
- 75Ω unsymmetrische AES3-E/A
- Symmetrische analoge Audio-Ausgänge
- 5 Jahre übertragbare Garantie
- Leistung: 4 Watt
Bestellinformationen
Dual-AES-zu-Vierfach-Analog-Audio-Wandler
nach Oben
DAC-8418-A
Dual-AES-zu-Vierfach-Analog-Audio-Wandler
Hinteres Modul-Suffix (z.B.: [Modell]-R2)
-R2A
75Ω Rückseitiges Modul für DAC-8418-A
Mehr Informationen:
Rufen Sie uns an:
oder




